WSDesktop+Mobile.png

Overview

Business: Wearables reseller

Size/structure: Sole trader

Goal: Simplify the tech stack, enable consultation bookings, and strengthen the brand.

Solution: AI integration, booking feature, and video media.

Stack: Shopify, OpenAI, Zapier, Google Sheets, Gmail.

This project represents the 2025 evolution of the smartwatch store ecommerce solution first designed in 2024 as a Shopify-based consumer electronics retailer specialising in smartwatches and fitness monitors. In 2025, the project was advanced to explore how a branded AI assistant could consolidate the fragmented interaction patterns of its chat, quiz, and search apps into a single conversational interface, while preserving the analytical rigor, transparency, and user control established in the original design.

Analysis

The 2024 Wearables Store was designed to address the challenges consumers face when purchasing smart devices with overlapping features, incompatible ecosystems, and opaque technical specifications. The solution relied on a strong information architecture, a highly structured product catalogue, and multiple decision-support tools embedded within the Shopify storefront.

Key elements included Shopify Search & Discovery for faceted browsing, a third-party conversational chat widget for general enquiries, and a quiz-style product finder for guided recommendations. While effective, these tools operated in isolation, requiring users to mentally bridge context across interfaces. As the store expanded its product range and educational content, this fragmentation became a limiting factor, prompting the exploration of an integrated AI-assisted layer in 2025.

Objectives

  • Fuse two interactive features into one AI-driven solution that can also enhance built-in Shopify Search & Discovery results and enable bookings.

  • For the new booking amenity to allow customers to schedule a video consultation on optimising their new product.

  • Update and expand inventory to the broader wearables category in a way that leaves it open to any new human performance tech that may later emerge.

  • Modernise the aesthetics, refine the content, and improve the UX of the website to strengthen the redefined brand.

  • Refine data, knowledge, and information architecture to enhance customer experience and increase engagement, conversion, and loyalty.

User Personas

A review of the user personas from 2024 found their demographics, goals, and needs to remain relevant. However, the manner in which they seek to meet these needs has changed, with raised expectations in relation to the technology, customisation, and continuity they experience on a website. 

“As a first-time smartwatch buyer, I want to  [answer guiding questions] that help me find the best smartwatch  based on my lifestyle, preferences, and needs, so that I can narrow down my choices without feeling overwhelmed by the options available.”

“As a previous smartwatch owner, I want to chat on the seller's website to quickly find a smartwatch that meets my specific needs and preferences, so that I can make an informed purchase without spending too much time browsing.”

"As an experienced enthusiast, I want to access cutting-edge information on the seller's website about product launches, major brands, and superuser techniques, so that I can stay ahead of the curve and maximise the value of my device.”

Strategy

The 2025 strategy was informed by McKinsey (2025), Accenture (2024), Deloitte (2024a, 2024b, and 2024c), and Shopify (2025), with a deliberate emphasis on pragmatic, near-term AI adoption rather than speculative autonomy. Three principles guided the design. First, the assistant was positioned explicitly as an assistant rather than an autonomous agent, providing guidance and recommendations without executing transactions independently. Second, the design prioritised clean, structured first-party data, recognising that recommendation quality is constrained by data quality and semantic consistency. Third, the project focused on creating a retailer-owned conversational experience, reducing reliance on third-party AI ecosystems and preserving direct customer relationships.

Solution Design

AI Assistant Scope & Role

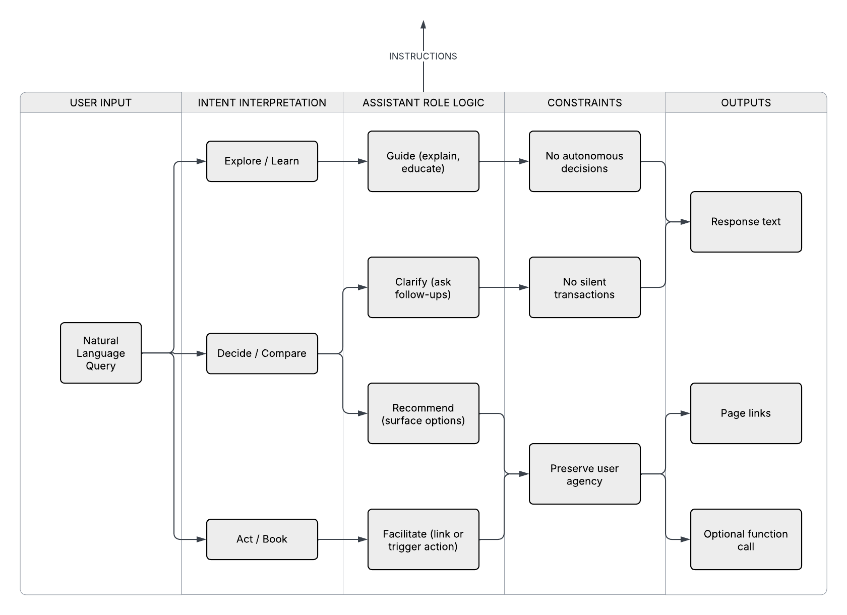
The wearables store AI assistant was designed to unify three previously separate user journeys - chat, product discovery, and bookings - into a single conversational interface embedded across the Shopify storefront. Its role is to assist users in navigating complex product decisions by translating technical attributes into plain-language explanations, asking clarifying questions where appropriate, and surfacing relevant content contextually.

The assistant supports open-ended browsing enquiries, structured product-finding conversations based on multi-factor criteria, and post-purchase support guidance such as optimisation tips or consultation bookings. Importantly, it does not override or obscure standard ecommerce interactions and instead operates as an adaptive interface layered over the existing site structure, preserving transparency, user agency, and trust.

Instruction Logic

Data and Knowledge Preparation

Building on the 2024 data architecture, product data was restructured to support retrieval-augmented generation. Each wearable device was standardised across attributes such as primary use case, operating system, battery life, sensors, connectivity, and form factor. This enabled the assistant to reason consistently across products when answering comparative or preference-based questions.

In addition to product data, supporting knowledge files were prepared, including FAQs, device optimisation guides, and summaries of curated technology news articles. This mirrored the educational intent of the original store design while enabling conversational access to the same information. The result is a coherent knowledge layer that aligns website content, assistant responses, and discovery logic without duplication or contradiction.

Data Model

Knowledge Structure

Interaction Design

The interaction model balances exploratory conversation with guided decision support. When users ask general questions, the assistant responds conversationally, drawing on product and content knowledge. When users express intent to find a device, the assistant transitions into a structured dialogue, effectively replacing the original quiz with a more natural, adaptive interaction. This design preserves the low-friction browsing experience established in 2024 while offering deeper support when users encounter decision complexity. The assistant is accessible via a persistent chat interface across all pages, reinforcing continuity of context as users move between browsing, comparison, and support activities.

Information Architecture

User Flow

Technical Integration

To ensure security and extensibility, the assistant was implemented via a middleware layer separating the Shopify frontend from the OpenAI API. This architecture prevents exposure of API credentials and enables future expansion, such as analytics, logging, and additional tool integrations. The middleware handles user input, assistant responses, and function calls where appropriate, for services such as bookings.

Conversation logging was designed as a priority for future evaluation, as indicated by its dashed line borders in the diagram, recognising its importance for both assistant tuning and business insight. This approach reflects the broader methodology adopted, ensuring the solution is repeatable and production-oriented rather than purely demonstrative.

Tech Stack

Results

The 2025 Wearables Store AI assistant demonstrates how conversational AI can consolidate fragmented ecommerce interactions without undermining established UX principles. By unifying chat, product discovery, and support within a single interface, the design reduces cognitive load and interaction friction while maintaining transparency and user control. The project also highlights the dependency of AI effectiveness on disciplined data preparation and information architecture, reinforcing lessons from the 2024 store design. Rather than replacing existing systems, the assistant amplifies their value, creating a foundation for future enhancements such as analytics-driven personalisation, expanded product ranges, and more advanced agentic workflows.

Use case 1: First-time buyer

  • Entry via exploratory intent, and uncertainty about terminology, features, and trade-offs.

  • AI assistant reduces cognitive load by translating needs into attributes, then into a shortlist.

  • Conversational flow replaces rigid filters and quizzes while supporting confidence-building.

  • Outcome framing offers faster product discovery, reduced decision friction, and higher readiness to purchase.

Use case 2: Experienced buyer

  • User holds partial preferences and brand familiarity.

  • AI assistant accelerates comparison across models, generations, and specifications.

  • Emphasis on clarification, validation, and edge-case questions.

  • Outcome framing offers efficiency gains and reduced manual comparison effort

Use case 3: Expert buyer

  • Highly specific, technical queries and expects precision and depth.

  • AI assistant functions as a specification reference and cross-checking tool.

  • Limited persuasion and the assistant is primarily informational and confirmatory.

  • Outcome framing offers credible support rather than guidance.

Limitations

  • No persistent memory across sessions limits long-term personalisation

  • No interaction logging prevents analytics, optimisation, and fine-tuning.

  • Guardrails conceptually designed and implemented at instruction-level, leaving schema- and middleware-level safeguards for future development.

Future Directions

Future iterations could explore deeper integration with analytics, expanded service offerings such as video consultations, and gradual movement toward more agentic behaviours as governance, data maturity, and user expectations evolve. Importantly, the project establishes a repeatable framework for AI ecommerce integration that can be adapted across categories without sacrificing design integrity or business control.

Summary

The 2025 wearables store AI assistant demonstrates how conversational AI can consolidate fragmented ecommerce interactions without undermining established UX principles. By unifying chat, product discovery, and bookings within a single interface, the design reduces cognitive load and interaction friction while maintaining transparency and user control. The project also highlights the dependency of AI effectiveness on disciplined data preparation and information architecture, reinforcing lessons from the 2024 store design. Rather than replacing existing systems, the assistant amplifies their value, creating a foundation for future enhancements such as analytics-driven personalisation, expanded product ranges, and more advanced agentic workflows.

Bibliography

Accenture (2024). Reinventing consumer experiences. El-Warraky, N. writing for Accenture, Blog, 15 November 2024.

Deloitte (2024a). Retail reimagined: Creating tailored customer experiences using data-driven insights. Deloitte, 29 April 2024.

Deloitte (2024b). Transforming commerce with GenAI: Embrace the technology inflection point. Deloitte Digital, 22 October 2024.

Deloitte (2024c). Generative AI for ecommerce: Benefits, considerations, use cases. Kate Maddox writing for Executive Perspectives in the Wall Street Journal, 5 December 2024.

McKinsey (2025). Seizing the agentic AI advantage. Sukharevsky, A., Kerr, D., Hjartar, K., Hamalainen, L., Bout, S., Di Leo, V., and Dagorret, G. writing for QuantumBlack, AI by McKinsey, 13 June 2025.

Shopify (2025). AI in ecommerce 2025: 7 use cases and a complete guide. Shopify, 27 June 2025.

Related Projects

Adventure Tours Assistant

Dance Fitness Studio Assistant

Take your ecommerce store next level

Contact
Next
Next

Engineering Admin Augmentation