Overview

Business: Adventure tour service

Size/structure: 26 employees

Goal: Introducing new tours, revamping the website, integrating AI.

Solution: AI-driven ecommerce site

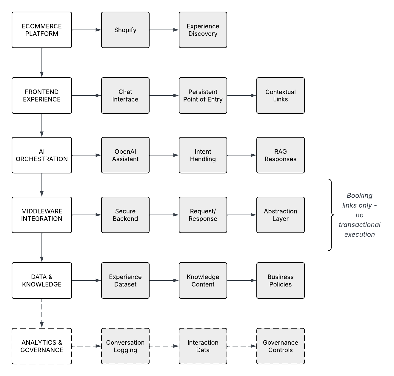
Stack: Shopify, OpenAI, Zapier, and Google.

This 2025 case study integrates an AI assistant into an existing adventure tour Shopify site designed in 2024. Building on a carefully structured information architecture, guided discovery flows, and experiential brand design, the project consolidates previously fragmented interaction tools into a single conversational system. The AI assistant supports exploratory travel discovery, contextual guidance, and booking pathways, demonstrating how strong foundational design enables effective, human-centred AI integration in high-consideration ecommerce contexts.

Analysis

The 2024 adventure tours ecommerce experience relied on multiple interaction mechanisms of a quiz, chatbot, FAQs, and booking tools to support exploration and decision-making. While effective individually, this fragmented model introduced cognitive load, disrupted experiential flow, and limited the system’s ability to respond to open-ended or ambiguous travel intent. Analysis of user journeys highlighted friction at transition points between tools and constraints imposed by fixed, form-based discovery. The aim of the 2025 solution is to address these limitations by unifying discovery, guidance, and action within a single conversational interface, preserving inspiration while reducing effort and improving continuity across the decision-making process.

Objectives

  • Replace fragmented interaction tools with a unified conversational assistant.

  • Reduce cognitive load during exploration and decision-making.

  • Enable open-ended, intent-driven discovery beyond fixed quiz logic.

  • Integrate guidance, content, and booking into a continuous flow.

  • Preserve the inspirational, experiential nature of the brand.

  • Prepare a scalable foundation for future AI-driven personalisation .

User Personas

A review of the user personas from 2024 found their demographics, goals, and needs to remain relevant. However, the manner in which they seek to meet these needs has changed, with raised expectations in relation to the technology, customisation, and continuity they experience on a website.

“As a first-time adventure traveller, I want to interact with a chatbot on the website so that I can quickly explore beginner-level, guided adventure tours suitable for an avid cyclist with no prior adventure travel experience.”

“As a previous adventure traveller with a busy career, I want to take a quiz on the website that helps me to find the perfect tour by matching my preferences for a high-quality, memorable experience, as I very rarely take holidays.”

“As an experienced adventure traveller looking for something new and different, I want to see customised recommendations on the website that suggest unique and exciting activities or destinations that I haven’t tried or thought of.”

Strategy

The 2025 strategy builds directly on insights articulated in Deloitte (2025), EY (2025), Accenture (2024a and 2024b), and an article in AFAR (Stoltz, 2025), particularly Accenture’s (2024a) findings that consumers identify three phases of the travel experience - inspiration, planning, and booking; 68 percent use up to 10 sites to plan a trip; decision fatigue, travel unknowns, complexity of managing variables, managing an itinerary, and lack of support feature among the biggest pain points; and their wishlist comprises features like a one-click process, intuitive search, intelligent live support, personalised suggestions, and a journey assistant. Benchmark analysis focused on AI travel applications such as Expedia’s conversational trip planning, Booking.com’s AI Trip Planner, and Google Travel’s natural-language discovery features. These examples demonstrate three relevant principles: support for open-ended intent, proactive clarification through dialogue, and seamless transition from inspiration to action. Applying these principles, the 2025 assistant was designed to replace rigid quizzes with conversational probing, surface relevant content contextually, and guide users toward booking without forcing linear flows. This strategy preserves the requirement to ‘inspire wonder’ identified in 2024 while materially improving usability and adaptability.

Solution Design

AI Assistant Scope & Role

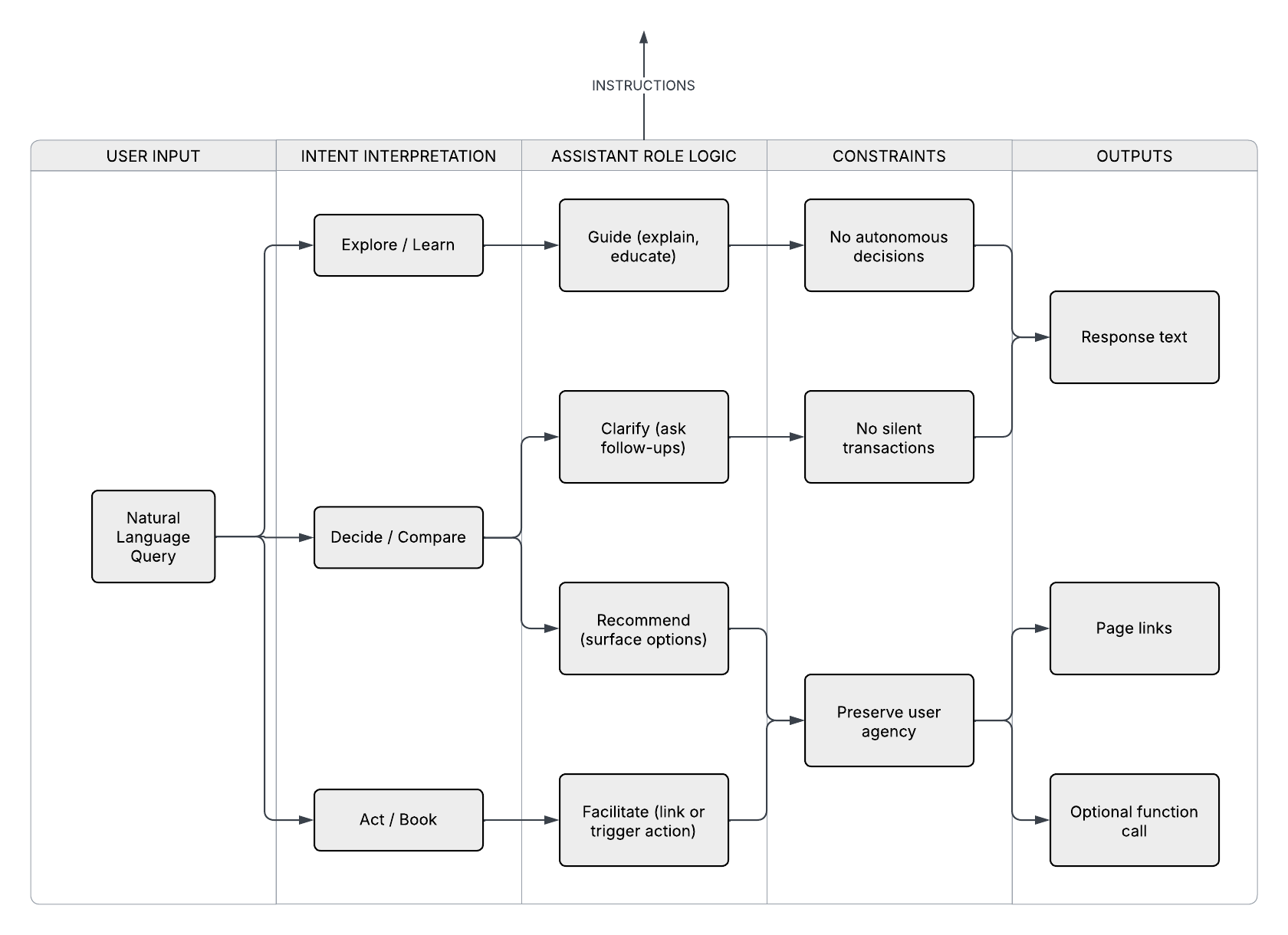
The AI assistant was scoped as a single, multi-intent conversational layer that replaces the fragmented interaction model established in the 2024 adventure tours site. Whereas the original design distributed responsibility across a quiz (guided discovery), chatbot (FAQs), and booking application (transactions), the 2025 assistant consolidates these into one continuous experience.

Its role is threefold, to support open-ended exploration, provide contextual guidance, and facilitate booking-related actions when user intent is clear. Importantly, the assistant is not positioned as a sales agent, but as a decision-support companion, preserving the exploratory and aspirational tone central to adventure travel. This adopts an approach where the assistant augments product discovery rather than forcing conversion, and reflects lessons learned about maintaining trust and reducing cognitive pressure in high-consideration purchases.

Instruction Logic

Data & Knowledge Preparation

The assistant builds directly on the structured foundations established in the 2024 project. Tour data that was previously organised to support navigation, filtering, and recommendations was formalised into AI-retrievable structures covering activity type, location, experience level, seasonality, pricing, and availability. Content assets developed in 2024, such as FAQs, News & Tips, and tour descriptions, were refactored into a lightweight knowledge corpus aligned to conversational intent rather than page location. This continues the methodology where existing product data and editorial content were re-prepared for AI use rather than recreated. The result is a system where the quality of AI responses is directly traceable to prior information architecture decisions, reinforcing the principle that AI capability is constrained by data clarity, not model sophistication.

Data Model

Knowledge Structure

Interaction Design

Interaction design evolves the 2024 wireflows into a conversational state model. In the original store, users moved sequentially between chatbot, FAQ pages, quiz, and booking interface. In 2025, these transitions occur implicitly within dialogue. The assistant begins with open-ended engagement, introduces clarifying questions only when necessary, and progressively narrows options based on user responses.

This approach avoids the fatigue associated with fixed quizzes while retaining their decision-making benefits. Interaction logic prioritises continuity and context retention, enabling users to shift between exploration, reassurance, and action without resetting their journey. The conversational flow preserves the experiential pacing critical to adventure travel while materially reducing friction and abandonment risk identified in the 2024 evaluation.

Information Architecture

User Flow

Technical Integration

The assistant is designed around a secure middleware integration between the Shopify front-end and the AI service. This approach avoids exposing API credentials client-side and enables future expansion, including logging, analytics, and tool-based actions. The assistant could be described as front-end neutral, accessible via a persistent chat interface across the site rather than tied to specific pages.

While booking actions remain constrained by third-party scheduling tools, the integration supports conversational handoff to availability checks and booking links, aligning with the scoped capabilities of the 2025 program. This technical design reflects lessons learned across all ecommerce assistants: prioritising robustness, security, and extensibility over deep but brittle integrations at an early stage.

Tech Stack

Results

The 2025 redesign materially improves experiential continuity by removing the friction inherent in tool-switching. Users can now move from inspiration to clarity to booking within a single conversational thread, aligning with the original goal of simplifying decision-making without diminishing emotional engagement. The assistant demonstrates particular strength in handling ambiguous intent, a limitation explicitly observed in the 2024 quiz-based approach.  

Use Case 1: First-time Adventurer

For first-time adventurers like Tony, the assistant enables exploratory questioning without commitment. Instead of forcing early categorisation, it responds to high-level curiosity, introduces experience levels gradually, and offers reassurance through contextual knowledge. This mirrors the 2024 chatbot-to-FAQ pathway but removes page friction and improves confidence through dialogue.

Use Case 2: Experienced Adventurer

For time-poor professionals like Gabriela, the assistant compresses the journey by rapidly synthesising preferences and constraints. The conversational model replaces the seven-question quiz with targeted clarification, delivering recommendations faster while preserving personalisation.

Use Case 3: Expert Adventurer

For experienced users like Ivan, the assistant supports serendipitous discovery by surfacing less obvious combinations of activity, location, and season, exceeding the static recommendation logic of the 2024 implementation.

Limitations

Despite its advantages, the 2025 design has three primary limitations. First, conversation logging and analytics are not yet fully implemented, limiting insight into user behaviour patterns. Second, booking integration remains constrained by third-party scheduling APIs, restricting deeper agentic action. Third, the assistant currently relies on curated content rather than real-time external data (e.g., weather or travel advisories), which could further enhance relevance. These limitations reflect deliberate scope control rather than design oversight.

Future Directions

Future development of the adventure tours AI assistant would focus on deepening agentic capability and data integration. Priority enhancements include persistent conversation logging and analytics to inform refinement, tighter integration with booking and availability systems to support end-to-end transactions, and incorporation of real-time external data such as weather, seasonality, and travel advisories. Over time, the assistant could evolve toward proactive personalisation, learning from repeat interactions to recommend itineraries and experiences. These directions align with the project’s staged approach to AI maturity, building iteratively on the robust data and interaction foundations established in 2024–2025.

Summary

The 2025 Adventure Tours AI Assistant extends the 2024 Shopify-based adventure agent site from a multi-tool, interaction-led ecommerce experience into a unified conversational system. In 2024, decision support was distributed across a quiz, live chatbot, static FAQs, and a third-party booking application, all anchored in a carefully structured information architecture optimised for exploration and inspiration. The 2025 iteration consolidates these capabilities into a single AI assistant that supports discovery, guidance, and booking through natural language interaction. This shift responds directly to insights gathered during the 2024 design process regarding cognitive load, fragmented user journeys, and the limitations of form-based decision tools. The resulting system demonstrates how an AI assistant can preserve the experiential and aspirational qualities of adventure travel while reducing friction, supporting faster decision-making, and preparing the platform for scalable growth and future agentic capabilities.

Bibliography

Accenture (2024a). The travel industry’s new trip: How generative AI can redefine customer experiences and unlock new value for organisations. Accenture, 16 September 2024.

Accenture (2024b). The transformative power of generative AI in travel. Blog, Accenture, 10 December 2024.

Deloitte (2025). Facing travel’s future. A Future of Consumer Industry report. Deloitte (1 June 2025).

EY (2025). How generative AI is transforming the tourism industry. Tomotaka Hirabayashi, EY, 18 March 2025.

Stoltz, C. (2025). I tried 4 AI travel planning apps. Did any of them actually make booking a trip easier? AFAR, 2 May 2025.

Related Projects

Wearables Store Assistant

Dance Fitness Studio Assistant

Delight your customers with simplicity and personalisation

Contact
Previous
Previous

Photography Marketing Automation

Next
Next

Architecture Admin Augmentation