Architecture Admin Image Header.png

Overview

Business: Architectural design practice

Size/structure: 15 employees

Goal: Automate repetitive processes and streamline disjointed tasks involved in preparing and lodging development applications.

Solution: Administrative augmentation with an AI copilot

Stack: OpenAI Agent SDK and Assistant API, Lovable, Replit, and GitHub.

This project builds on five digitalised processes for an architectural design practice designed in 2024 where the client now seeks to augment and automate aspects of the development application preparation process carried out by the architectural designer, administration staff, and selected contractors using today’s agentic AI technology. The OpenAI Agent SDK and Assistant API were utilised to created backend workflows, combined with a simple Lovable interface and Replit backend.

Analysis

The 2024 architecture digitalisation project focused on streamlining fragmented administrative workflows across client communications, document management, development application (DA) tracking, and project collaboration. While that work had delivered measurable efficiency gains through structured spreadsheets, dashboards, and an early portal prototype, it also revealed structural limits in scaling compliance-heavy, document-centric processes using manual coordination alone. The 2025 project addresses this constraint by introducing an AI-powered admin agent designed to augment rather than replace architects, administrators, and contractors during DA preparation. Built using the OpenAI Agent SDK and a rule-driven methodology, the solution operationalises the 2024 digital foundations into a role-aware, auditable workflow. The agent enforces document requirements, guides users through compliance steps, and reduces administrative overhead while preserving professional judgement and accountability across the DA lifecycle.

Objectives

  • Reduce administrative burden in DA package preparation identified in the 2024 digitalisation project

  • Improve compliance accuracy and completeness prior to lodgement

  • Preserve architect-led decision-making while automating routine checks

  • Support multiple roles (architect, administrator, contractor) within one workflow

  • Create an auditable, scalable system aligned with emerging AI adoption in professional services

User Personas

Architect

Focused on design quality and regulatory alignment, seeks early validation without losing creative control.

  • As an architect, I want to upload preliminary designs and receive early compliance feedback so that I can identify planning and documentation gaps before detailed design and consultant engagement.

  • As an architect, I want the system to surface relevant planning controls and submission requirements in context, so that I can validate design decisions without manually referencing multiple external documents.

  • As an architect, I want visibility into DA package readiness across all contributors, so that I can confidently approve progression to lodgement while retaining professional judgement.

Administrator

  • As an administrator, I want the agent to audit the DA package against required documents and versions, so that I can ensure completeness and compliance before submission.

  • As an administrator, I want guided workflows for collecting, naming, and organising documents, so that errors caused by manual handling and institutional knowledge gaps are reduced.

  • As an administrator, I want a single, real-time view of package status, so that I can coordinate architects and contractors efficiently without relying on email follow-ups.

Responsible for document collation, versioning, contractor communication, and submission readiness.

Contractor

Needs clarity and prompt feedback on required reports, formats, and submission standards.

  • As a contractor, I want clear visibility of the reports and formats required for the DA package, so that I can submit compliant documentation on the first attempt.

  • As a contractor, I want immediate feedback on whether my uploaded reports meet submission requirements, so that I can correct issues without delaying the overall workflow.

  • As a contractor, I want to understand how my deliverables fit into the broader DA process, so that I can align timing and scope with the architect and administrator.

Strategy

The strategy for the 2025 architecture admin agent draws on guidance from McKinsey (2025), the Australian Institute of Architects (2023), Planning NSW (2024), and Thomson Reuters (2025), as well as expert commentary by industry thought leaders (see interview with Alisa Andrasek in Architecture Au, 2023, and article in Architecture Bulletin by Alanna Manfredini, 2025) and reflects a shift from digitalisation to AI-enabled workflow integration. Industry research shows that while GenAI adoption in professional services is widespread (see Thomson Reuters, 2025), most firms remain at developing maturity, with limited workflow integration and unclear ROI. In architecture specifically, experts (see Australian Institute of Architects, 2023) emphasise AI’s role in freeing professionals from administrative tasks while retaining human judgement in design and liability-sensitive decisions. Hence the solution was intentionally designed as an assistive system to enforce rules, synthesise information, and surface gaps without making autonomous decisions. This aligns with government direction to improve DA quality pre-lodgement and industry concerns around responsible AI use, professional accountability, and client trust. The augmentative agent therefore accelerates compliance and coordination while positioning the practice for future AI maturity.

Solution Design

AI Agent Scope & Role

The architecture admin agent was scoped as an assistive, compliance-oriented system designed to augment architectural workflows rather than automate decision-making. Building on the 2024 digitalisation work, the agent’s role is to operationalise planning and administrative requirements across the DA lifecycle while preserving architect-led judgement.

The agent supports three primary roles of architect, administrator, and contractor by enforcing document rules, surfacing gaps, and guiding task sequencing. Importantly, it does not interpret planning outcomes or make design decisions; instead, it acts as a structured coordination layer that accelerates routine administrative work. This scope aligns with industry guidance on responsible AI use in professional services, positioning the agent as infrastructure for workflow maturity rather than a creative or autonomous system.

Instruction Logic

Data & Knowledge Preparation

Data preparation evolved directly from the structured artefacts developed in 2024, formalising them into a machine-readable DA Package model. Required documents, metadata, version states, and role ownership were explicitly defined to enable rule-based validation. Knowledge assets such as planning controls, submission requirements, internal procedures, and contractor guidance were consolidated into a hierarchical structure aligned to DA stages.

This addressed prior reliance on dispersed documents and institutional memory. By externalising rules and knowledge from the interface, the solution ensures auditability, adaptability to regulatory change, and consistency across projects, while enabling the agent to reason over completeness and readiness in real time.

Data Model

Knowledge Structure

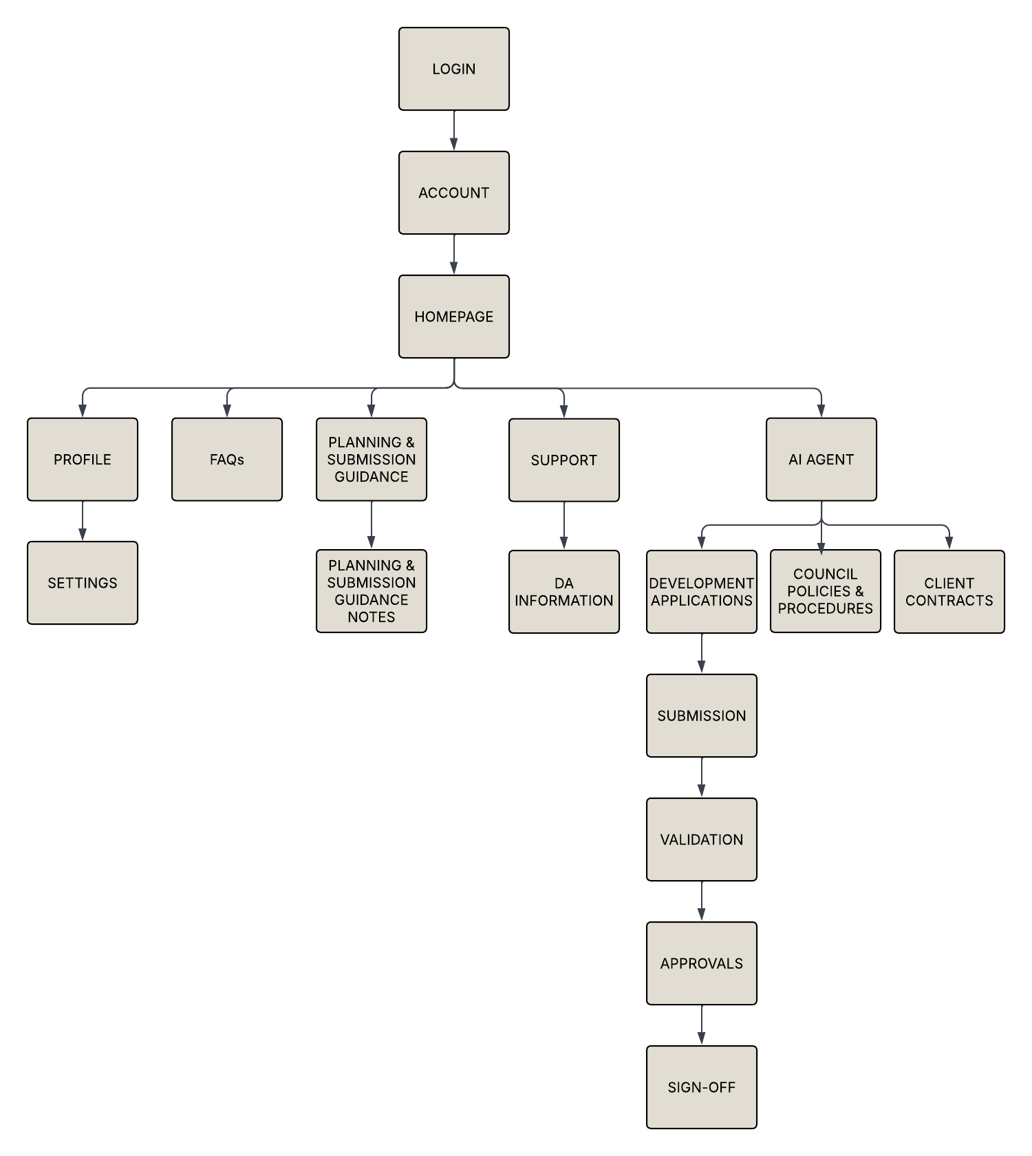
Interaction Design

Interaction design focuses on role-aware guidance within a shared workflow context. Architects, administrators, and contractors access the system through tailored entry points, but all interactions update a single DA Package state. This design resolves coordination issues identified in 2024, where progress visibility depended on manual updates and email follow-ups.

The agent provides contextual prompts, validation feedback, and status indicators rather than conversational abstraction, ensuring clarity and predictability. By embedding guidance directly into task execution, the design reduces cognitive load and error risk while maintaining a professional, non-intrusive user experience appropriate for architectural practice.

Information Architecture

User Flow

Technical Integration

The solution was implemented using a modular architecture consistent with the broader 2025 admin agent methodology. Business rules and data structures were externalised from application logic, enabling portability and controlled iteration. A secure backend mediates interactions between the interface and the AI agent, ensuring traceability and governance.

Unlike the 2024 toolset, which relied on spreadsheets and static dashboards, the 2025 integration supports structured validation, logging, and role-based workflows within a single system. This approach balances technical simplicity with scalability, allowing the architecture practice to incrementally expand AI capability without disrupting established processes or accountability structures.

Tech Stack

Pre-Login

Architect Dashboard

Admin Dashboard

Results

Testing demonstrated that the agent consistently identified missing documents, incorrect versions, and incomplete contractor submissions before lodgement - issues that previously surfaced late or relied on manual checking. Compared to the 2024 baseline, administrative effort was reduced, coordination clarity improved, and DA readiness became visible at a glance. Importantly, architects retained control over design decisions, using the agent as a validation layer rather than a decision-maker.

Use Case 1: Architecture

For architects, the agent provides early compliance signals without constraining design exploration. By highlighting planning and documentation gaps as designs evolve, it reduces rework late in the process, an issue frequently encountered in 2024. The architect remains responsible for judgement, but benefits from faster feedback and clearer regulatory alignment.

Use Case 2: Administration

Administrators experience the greatest efficiency gains. Tasks that previously involved cross-checking spreadsheets, emails, and folders are now guided by the agent’s structured audit logic. This directly operationalises the 2024 document management improvements while eliminating reliance on tacit knowledge.

Use Case 3: Assessments

Contractors receive explicit, standardised requirements and validation feedback, reducing back-and-forth communication observed in the 2024 project portal prototype. This improves submission quality and turnaround time.

Limitations

The agent does not replace professional judgement, nor does it interpret subjective planning outcomes. It relies on accurate rule definition and requires ongoing governance as regulations evolve. Integration with live council systems remains out of scope.

Future Directions

Future development of the architecture admin agent could focus on deepening its role as a coordination and assurance layer rather than expanding autonomous capability. Planned enhancements include richer jurisdiction-specific planning knowledge, configurable rule sets to accommodate differing council requirements, and improved analytics to identify recurring compliance risks and process bottlenecks across projects. Additional integration with document management and project collaboration tools would further reduce administrative friction while preserving read-only constraints. Over time, the agent could support scenario-based guidance and structured pre-lodgement checklists to improve submission quality earlier in the design process. These directions maintain a human-in-the-loop model, strengthening professional accountability while incrementally increasing the practice’s AI maturity and resilience.

Summary

This case study demonstrates a clear progression from 2024 digitalisation to 2025 AI-enabled administration. Where spreadsheets and dashboards once provided visibility, the admin agent now enforces structure, consistency, and accountability across the DA lifecycle. The solution aligns with industry guidance on responsible AI adoption and positions architectural practices for scalable, compliance-driven workflows. The project reinforced the importance of defining core business entities early, externalising rules before interface design, and treating AI as workflow infrastructure rather than a novelty. These lessons now underpin a repeatable admin agent methodology .

Bibliography

Architecture Au (2023). Harnessing the power of AI in architecture: Alisa Andrasek. An interview with Jet Geaghan, Architecture Au, 7 August 2023.

Australian Institute of Architects (2023). Supporting responsible AI: Discussion paper. Australian Institute of Architects, for the Department of Industry, Science, and Resources. Submission issued July 2023.

Manfredini, A. (2025). AI and architecture. Alanna Manfredini, Architecture Bulletin, Vol. 81, No. 2, pp. 15-16, 7 February 2025.

McKinsey (2025). Superagency in the Workplace: Empowering people to unlock AI’s full potential.  Mayer, H., Yee, L, Chui, M., and Roberts, R. writing for McKinsey & Company, January 2025.

Planning NSW (2024). Artificial intelligence in NSW planning. Planning NSW, 15 November 2024.

Thomson Reuters (2025). 2025 Generative AI in professional services report: Ready for the next step of strategic applications. Thomson Reuters Institute, 7 April 2025.

Related Projects

Engineering Admin Augmentation

Financial Services Admin Augmentation

Take the first step to system simplicity

Previous
Previous

Adventure Tours Assistant

Next
Next

Property Marketing Automation